
建案介紹-北屯區-惠宇建設-宇山鄰
在介紹這個社區時,先來一份這社區當初的報導吧
也就是一天就賣完~俗稱秒殺XD
================================================
建案的平面圖
ABCD-是朝南的,也就是面公園的
EFIJ-是面74號道方向喔
LKHG-是對富山居的
另外幾房,大明也幫您標出來了^^
![Image [1]](http://www.0960013719.com/wp-content/uploads/2015/05/Image-1.jpg)
================================================
建案基本資料

車位數B1-51個,B2-77個,B3-79個,其中三個缷貨車位
================================================
再來是GOOGLE標出來的位置圖–位於基地位於軍福七路、和順路口
================================================
【交通】
●如果要上高速公路,大概不用一分鐘吧,開出去,上74號道,太原上去即可
●如果要公車的話,請看以下大明幫您找出來的公車圖(數字為幾號公車)

●鄰74號快速道路.太原出口接霧峰國道3號或中彰投快速道路南下,交通便利
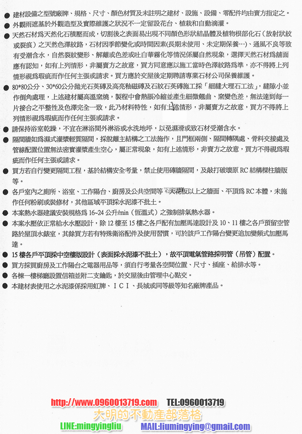
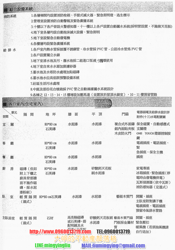
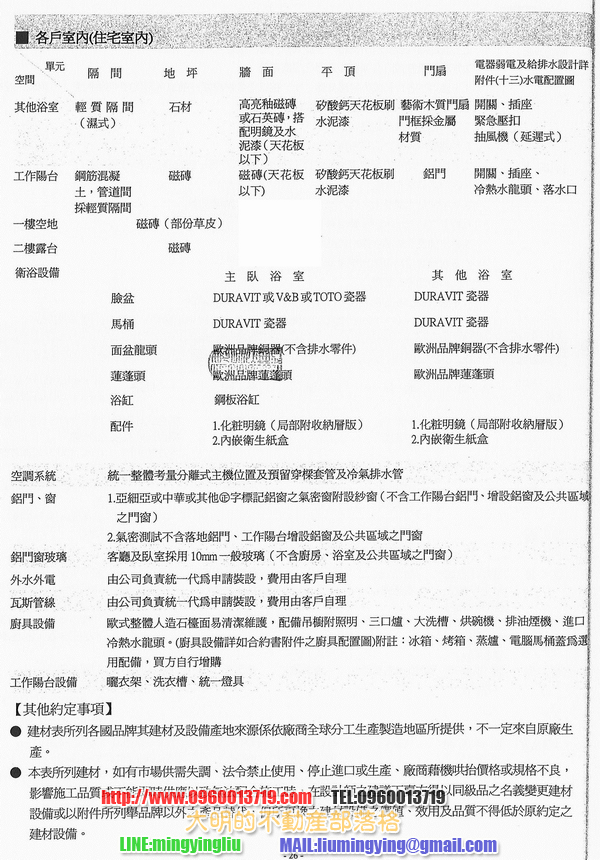
【建材裝潢】
●如下圖….把當初預售的圖,給大家看看,就不用擔心建材配備喔
【地點】可以看到停車場上面是公園,公園上方,住3用地就是宇山鄰基地了

●面祥和公園,鄰近5座主題景觀橋、大坑健康森林步道
●台中高爾夫球場、薰衣草森林等生活環境悠閒
●假日不論騎自行車、相約爬山健行都在咫尺之間
●鄰近74號道路的太原匝道
【公設】
●會客室
●多功能交誼廳
●圖書閱覽室
●兒童遊戲場
●視廳室
●健身房
【其他】
●惠宇建設品質保證近公園鬧中取靜 高樓層無限視野
●惠宇在廍子的第一個建案
●離太原交流道不用三分鐘
●都有ONE TOUCH燈源控制按鍵
●以休閒為主,交通為輔助
【大明觀點】
宇山鄰,當初建商的構想,很簡單
就是與山為鄰吧
所以取名叫宇山鄰
以地點來看很接近十期
但實際的坐落是在廍子重劃區內
廍子重劃區最有名的是什麼?
沒錯就是山了,大坑爬山步道已經是台中居民
假日不可缺少的一部份了
所以當初惠宇建設把建案蓋在此處
就是希望讓首購的人能買得起
讓希望居住環境是安靜的人能滿足
但走出去,不論是到北區,太平,豐原,等…
只要上了高速公路都十分方便喔!
即便沒有要走高速公路,開車,到市區
也是十分近的
臨近除了有十期重劃區外,也有新光重劃區
再加上自己本身的廍子重劃區
可怕了吧,一個小地方,集三個重劃區的功力於一身XD
惠宇在此有三個建案
宇山鄰,富山居,原山
當初宇山鄰的銷售是一天秒殺的
富山居也更是一天秒殺的
很多人都說,瘋了,怎麼可能一天就賣光光
一天就全賣掉,那買的人決定很快,事後一定會後悔
事實不然,過了一年多後,看到建案的蓋好
心中想法好多,這真的是好房屋,當初在蓋時
只能用想像的,但真的蓋好時,真是漂亮
惠宇這台中老牌子的建商了,品質不多說
大明個人是認為,當初這地點選的真好
有山,有公園,有停車場,有學校,有綠地,有交通
更有~~~~安靜中的不平凡,(讚啦^^)
【相片欣賞】
再來就是外觀照欣賞,感謝朋友幫我拍的完美角度.THANKS







![Image [4]](http://www.0960013719.com/wp-content/uploads/2015/05/Image-4.jpg)

![Image [3]](http://www.0960013719.com/wp-content/uploads/2015/05/Image-3.jpg)
![Image [2]](http://www.0960013719.com/wp-content/uploads/2015/05/Image-2.jpg)







